近日,Plant Biotechnology Journal期刊在线发表了油菜团队题为“Genome- and transcriptome-wide association studies reveal the genetic basis and the breeding history of seed glucosinolate content in Brassica napus”的研究论文,本研究揭示了油菜种子硫代葡萄糖苷(硫苷)的遗传基础及种子低硫苷改良的育种选择过程,并对利用油菜GTR2同源基因创造种子低硫苷营养组织高硫苷的思路提供了新的见解。

甘蓝型油菜不仅是世界上主要的油料作物之一,也是重要的动物蛋白饲料来源。早期的甘蓝型油菜品种种子和营养组织均含有高含量的硫苷,榨油后的油菜饼粕饲用价值有限,“双低”化育种过程成功的将油菜种子硫苷含量降低到今天的较低水平(20~30 微摩尔/克饼粕),大大的促进了油菜饼粕的饲用价值。然而,硫苷作为一种次生代谢物,是植物抵御食草动物取食和病原体侵染的重要防御化合物。“双低”育种在降低种子硫苷含量的同时,也降低了叶片和其他组织中的硫苷含量,对油菜的生物逆境抗性具有负面效应。因此,进行硫苷积累的组织特异性控制对油菜的品质改良具有重要意义。
该研究利用前期测定的505份甘蓝型油菜群体的基因组重测序数据以及从中选择的309份代表性材料的两个种子发育时期的转录组数据,通过全基因组关联分析(GWAS)和全转录组关联分析(TWAS)等方法对油菜种子硫苷含量的遗传基础进行了系统解析。
结合关联群体连续三年的种子硫苷含量性状(武汉2017-2019),利用GWAS分析定位了15个稳定的种子硫苷含量QTL位点,同时利用TWAS分析鉴定了1854个与种子硫苷含量显著关联的候选基因。通过GO富集分析发现这些基因编码的蛋白主要参与硫苷生物合成等途径。对GWAS分析定位的15个稳定的硫苷QTL位点的受选择强度和单倍型的分析表明,低种子硫苷主要是由qGSL.A02.2、qGSL.C02.1、qGSL.A09.2和qGSL.C09.1的共同选择而产生。
为挖掘调控油菜种子硫苷积累过程中的关键基因,研究利用加权基因共表达网络分析(WGCNA)以及之前开发的POCKET算法从GWAS和TWAS的结果中挖掘关键模块和候选基因。结果表明,BnaC02.GTR2(BnaC02g42260D)极可能是qGSL.C02.1位点的关键候选基因。

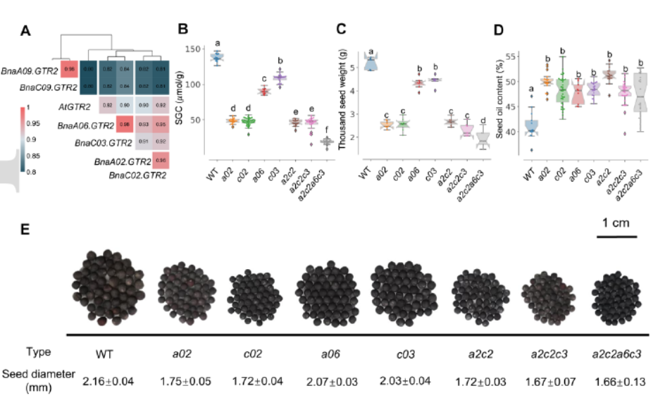
为了验证BnaC02.GTR2的基因功能,研究使用CRISPR/Cas9基因编辑技术构建Bna.gtr2s敲除突变体,发现BnaC02.GTR2及其三个同源基因都能正向调节种子硫苷的积累。值得注意的是,与野生型相比,BnaC02.gtr2突变体苗期叶片中硫苷含量显著降低,而根中硫苷含量显著增加,这说明根系合成的硫苷向其他营养组织的转运可能受到抑制。此外,我们观察到这些Bna.gtr2s突变体的种子变小,蛋白质含量降低而种子油含量升高。RNA-seq和相关性分析都表明,Bna.GTR2s可能在种子发育中发挥综合作用,如氨基酸的积累、硫苷合成、糖的同化和油的积累。

该研究通过 GWAS、TWAS 和共表达网络分析,在基因组和转录组水平上对油菜种子硫苷含量的遗传基础进行研究,揭示了油菜低种子硫苷改良的育种选择历史,并且为 Bna.GTR2s 在油菜种子硫苷积累和种子发育中的分子功能提供了新的见解,为构建“种子低硫苷营养组织高硫苷”的育种模型具有重要的指导意义。
公司博士生谭增栋和谢钊启为该论文共同第一作者,洪登峰教授和郭亮教授为该论文的共同通讯作者。该研究在作物遗传改良国家重点实验室的和湖北洪山实验室完成,得到了国家重点研发计划和国家自然科学基金的资助。
原文链接:https://onlinelibrary.wiley.com/doi/10.1111/pbi.13707