陆地棉(Gossypium hirsutum)和海岛棉(Gossypium barbadense)是最主要的栽培棉种。我国陆地棉种植区域逐渐向新疆转移,新疆也是我国唯一的大规模海岛棉种植区。但新疆适宜棉花生长的季节较内地更短,棉花如何逐渐适应新疆的气候条件值得探究。
近日伟德国际VICTOR1946棉花遗传改良团队分别在the Plant Journal和Journal of Advanced Research上发表了两篇研究成果。利用对代表性品种基因组测序、多年生海岛棉的基因组组装,结合陆地棉和海岛棉群体的重测序数据,分别解析了陆地棉和海岛棉中的结构变异及其与各自群体分化与适应性改良的关系。


基于亲缘关系与在中国棉花育种历程中的特殊地位,9个陆地棉代表性品种被用于基因组测序并组装基因组草图。通过比对到ZM24参考基因组,构建了陆地棉的SV集。基于对9个品种的比较基因组分析,在染色体A06、A08和D08上鉴定到6个在陆地棉中普遍存在的倒位。同时鉴定了陆地棉中的外源渗入片段,这些渗入区段在陆地棉中形成了大的单倍型区块(haplotype block,haploblock),促进了陆地棉的群体分化,影响着陆地棉的生长、产量和纤维品质。13个haploblocks与陆地棉地理分布和适应性相关,共同驱动了陆地棉逐渐适应北方短季棉区,其中以A06上倒位形成的haploblocks最为显著。

图1. 陆地棉中的外源渗入区段
多年生海岛棉属于海岛棉栽培种,根据每室种子是否联接,又分为联核木棉和离核木棉。多年生海岛棉在海岛棉的进化与驯化中有特殊地位,但研究较少,基因组等数据资源也公布较少。该研究完成了6个多年生海岛棉基因组的重测序,并且对其中一个多年生海岛棉联核木棉(Gb_M210936)进行基因组组装。为将多年生海岛棉种质用于海岛棉育种奠定了基础。
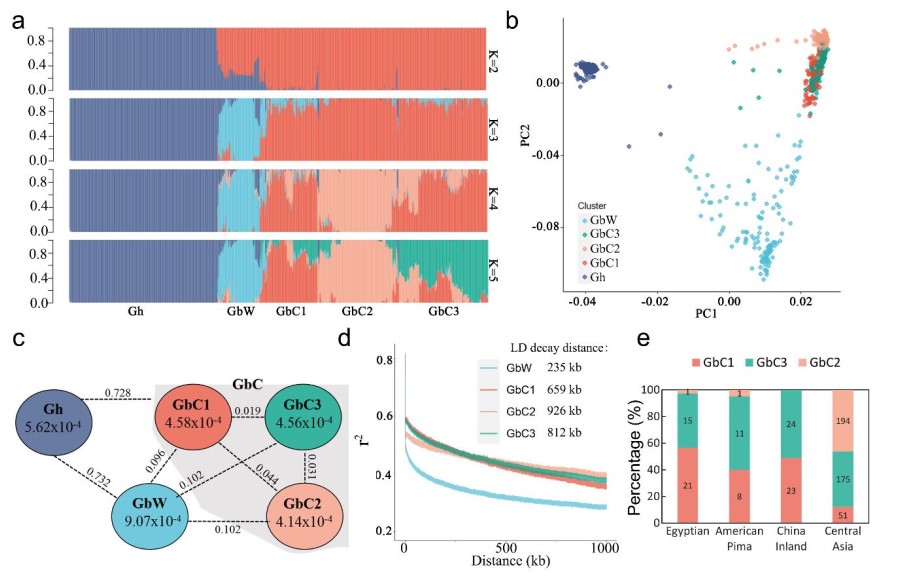
通过对1000多份棉花材料的进化分析,发现多年生海岛棉与野生-地方的海岛棉有较近的亲缘关系,可能直接来源于南美洲野生-地方海岛棉的引种。群体结构分析结果显示,一年生海岛棉大致可以划分为三个亚组,其中一个亚组只包含来自于中亚尤其是新疆的品种。通过比较Gb_M210936,3-79以及异源四倍体野生棉达尔文棉(G. darwinii),鉴定了大量的种内与种间变异,这些变异可能在海岛棉进化和驯化中起着重要作用。
在海岛棉中鉴定到22个主要由基因渗入和种内倒位形成的haploblocks。这些haploblock影响着海岛棉的部分农艺性状,促进了海岛棉的群体分化,作为整体受到了育种选择。D04染色体上的haploblocks与海岛棉的早熟性状和地理分布表现出最显著的相关性,可能是驱动海岛棉逐渐适应新疆棉区的主要原因。
总的来说,本研究丰富了棉花的基因组资源,鉴定了陆地棉和海岛棉中的结构变异,分析了倒位与基因渗入产生的单倍型区块对陆地棉和海岛棉性状的影响,其推动了陆地棉和海岛棉在北方短季棉区的生态适应性形成。

图2.海岛棉的群体结构
华中农大作物遗传改良全国重点实验室林忠旭教授为the Plant Journal文章的通讯作者,林忠旭教授、袁道军副教授和石河子大学的聂新辉教授为Journal of Advanced Research文章的共同通讯作者,已毕业博士研究生汪念为两篇文章的第一作者,团队带头人张献龙教授参与了两项研究,杜伦大学的Keith Lindsey教授为the Plant Journal文章提供了意见。
原文链接:
https://onlinelibrary.wiley.com/doi/epdf/10.1111/tpj.16041
https://www.sciencedirect.com/science/article/pii/S2090123223000371
文字 袁道军
审核 林忠旭