作物维管束病害是影响农业生产和粮食安全最为严重的病害类型之一,危害程度大防治特别困难,如水稻白叶枯病、作物细菌性青枯病和柑橘黄龙病等。相关病原菌水稻白叶枯病菌和青枯菌侵染植物的维管系统,能够占据并阻断木质部维管束从而影响植物的水分和营养物质运输,最终造成植物萎蔫死亡。生物膜是细菌抵御恶劣生存环境、抗菌物质或宿主免疫反应的重要策略,然而以青枯菌为代表的植物病原细菌如何调控生物膜在宿主内的动态变化,帮助细菌在维管束中定殖和扩展传播的机制还不清楚。
近日,公司植物病害绿色防控团队李博教授课题组在国际权威期刊Nature Plants上发表了题为“Holliday junction resolvase RuvC targets biofilm eDNA and confers plant resistance to vascular pathogens”的研究论文,揭示了青枯菌如何利用霍利迪连接体解离酶RuvC促进成熟的生物膜解离和细菌扩散的分子机制,并且通过靶向生物膜形成创制了对青枯菌具有广谱抗性的番茄新种质,相关抗病改良策略在水稻白叶枯病中也得到了验证。本项研究为发掘和创制抗维管束病害资源提供了新思路,为培育持久抗病品种提供了有应用价值的新资源。

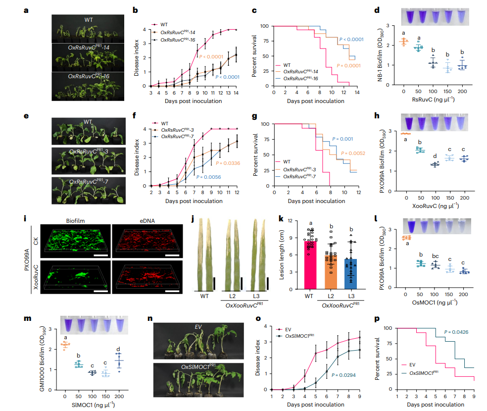
通过蛋白组学质谱分析青枯菌GMI1000生物膜蛋白质组,鉴定到高丰度霍利迪结构Holliday junction (HJ)解离酶RuvC。在青枯菌中敲除RuvC影响对番茄致病力和抑制了青枯菌在木质部内的扩散和迁移。分析发现敲除突变体导致生物膜和eDNA过度积累,同时eDNA的网格状结构在RuvC突变体中明显加强,证明了RuvC负调节青枯菌生物膜eDNA形成。为了解析RuvC作用于eDNA的功能机制,研究发现RuvC能够分泌到细菌胞外,并且和生物膜eDNA类霍利迪结构有共定位,体外酶学活性实验证明了RuvC能够降解具有十字形结构的DNA,并证明其解离酶活性是青枯菌毒力所必须的。在体外生物膜培养系统中添加RuvC重组蛋白可以显著抑制青枯菌生物膜的形成,通过检测青枯菌RuvC在体外和番茄木质部内的表达动态,发现RuvC在生物膜成熟后期受诱导表达。综合以上研究结果提出了青枯菌生物膜动态的调控模型:在定殖早期青枯菌形成生物膜占据生态空间并进行繁殖,在生物成熟后营养和空间不足,细菌分泌RuvC降解eDNA的类霍利迪结构,使部分生物膜解体促进细菌扩散和侵染。

图2 青枯菌RuvC调控生物膜动态变化的工作模型
基于HJ结构解离酶对青枯菌生物膜的调控功能,研究团队创新性地设计了利用病原菌自身核酸酶靶向生物膜提高作物抗病性的思路,创制了一系列广谱抗作物维管束细菌病害的新型种质材料。将植物病程相关蛋白PR1的分泌信号肽与青枯菌RuvC蛋白融合表达,转化获得表达该分泌蛋白的番茄和烟草,发现转基因材料提高了茄科作物不同青枯菌菌株的抗病性,青枯菌侵染后的番茄和烟草存活率提高约50%。此外在水稻Nipponbare背景中表达具有信号肽的水稻黄单胞菌同源蛋白XooRuvC,发现转基因水稻对白叶枯病的抗病性显著提高。
此外,通过系统发育分析发现具有RuvC样功能域的蛋白MOC1在植物中普遍存在,该蛋白定位于叶绿体中。体外表达纯化番茄和水稻不含叶绿体转运肽的MOC1重组蛋白,对青枯菌和白叶枯菌的生物膜都有较强的抑制作用,而且在番茄毛根中表达分泌型SlMOC1后明显提升番茄对青枯菌的抗性。以上研究结果表明将细菌或植物来源的HJ结构解离酶表达并分泌到植物胞外,可以有效地提高作物对细菌维管束病害的抗性,证明了靶向细菌生物膜是一种作物抗病改良的新思路。

图3 在植物中表达霍利迪解离酶提高作物对维管束病害的抗病性
该项研究不仅在理论上揭示了青枯菌生物膜动态调控和细菌在木质部中扩散的新机制,阐明了青枯菌利用霍利迪结构解离酶促进生物膜解体、帮助细菌扩散侵染的分子机理,而且提出了靶向细菌生物膜提高作物抗病能力的新理念,成功创制了茄科和水稻抗维管束细菌病害的新材料,对于认知病原细菌生物膜的致病机理和作物维管束细菌病害的绿色防控均具有重要意义。
公司农业微生物资源发掘与利用全国重点实验室、湖北洪山实验室在读博士生杜鑫雅为论文第一作者,李博教授为论文的通讯作者,植物病害绿色防控团队姜道宏教授、付艳苹教授、程家森教授、谢甲涛教授、于晓教授和Kenichi Tsuda教授等参与了该项研究,生命科学技术公司袁猛教授、殷平教授和闫俊杰研究员为相关研究提供实验材料和技术指导。本研究得到国家重点研发计划、国家自然科学基金和中央高校基本科研业务费等项目的资助。