(通讯员 熊瑶)近日,公司油菜团队研究成果以“Cell death-Inducing DNA Fragmentation Factor Alpha (DFFA)-like Effectors (CIDEs) improve lipid droplets formation and oil accumulation in plant tissues”为题在Plant Biotechnology Journal发表。研究揭示了动物脂滴蛋白CIDE在植物脂滴形成与油脂积累中的作用,并探索了CIDE影响油菜种子油脂积累的潜在机制。为油菜籽油增产提供了全新生物技术策略。

油菜(Brassica napus)是全球第三大油料作物,其种子油不仅用于食品加工,也是生物柴油的重要原料。然而,种子含油量是典型的数量性状,提升油菜种子含油量相对困难。脂滴(Lipid Droplets, LDs)是细胞内储存油脂的关键结构,其形态与数量直接影响油脂积累效率。动物中研究显示,CIDEs基因家族(CIDEA、CIDEB、CIDEC)能调控脂滴融合与扩张,但植物中尚未发现其同源基因。
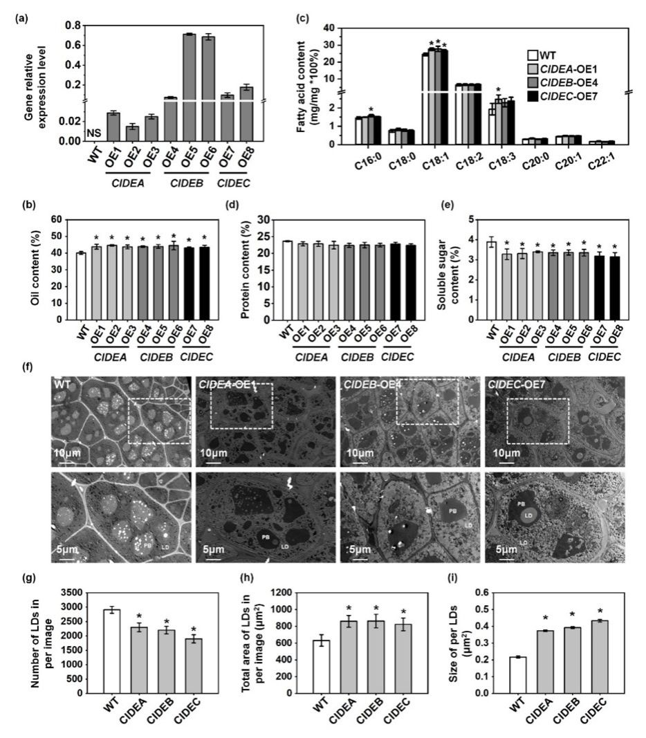
为探究CIDEs在甘蓝型油菜中的功能,在油菜种子中特异表达CIDE。近红外光谱分析显示,CIDEs过表达株系种子含油量较野生型(WT)提高7.4%-11.3%,其中油酸(C18:1)为主要增加的脂肪酸。CIDEs过表达株系种子的蛋白质含量与WT无差别,但可溶性糖含量显著降低。透射电镜(TEM)观察发现,转基因种子中脂滴体积显著增大。ImageJ定量分析表明,CIDEs过表达株系种子中脂滴数量减少20.9-34.7%,但单个脂滴面积增加76.2-104.7%,单位面积内脂滴总覆盖面积提升30.3-36.6%。对种子进行萌发试验,发现种子脂滴形态变化不影响种子萌发率。同时,CIDE不影响植物的农艺性状。进一步的研究表明,CIDEs的表达可以促进种子的糖酵解、TCA循环及能量代谢,最终促进种子油脂的积累。

图1 甘蓝型油菜CIDE表达系种子中脂肪酸、油脂、蛋白质及可溶性糖含量分析
公司油菜遗传改良团队的博士研究生熊瑶为该论文第一作者,鲁少平副研究员为通讯作者,郭亮教授参与了该研究的指导。该研究得到了国家重点研发计划的资助。
原文链接:https://onlinelibrary.wiley.com/doi/full/10.1111/pbi.70152
审核人:鲁少平