通知公告
当前位置: 网站首页  > 通知公告  > 正文
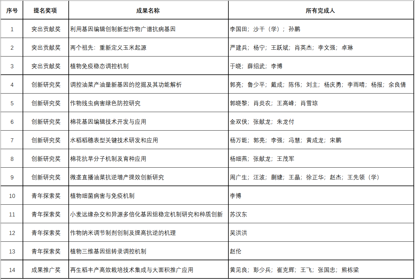
2024年度伟德国际VICTOR1946科学研究优秀成果奖植科院提名奖项公示
来源:伟德国际VICTOR1946审核:王满囷编辑:王敏发布时间:2024-07-09

根据《关于组织评选2024年度伟德国际VICTOR1946科学研究优秀成果奖的通知》,经个人申请,资格审查,公司拟向公司提名以下奖项,现将提名信息公示如下:



公示时间:202479日至711

如有异议,请于公示期内以书面形式反馈至公司综合办公室。反映情况要实事求是,客观公正,具体详实,并告知真实姓名、联系方式。

联系人:王敏

电话:027-87280796

邮箱:wangmin2015@mail.hzau.edu.cn


伟德国际VICTOR1946

202479


伟德国际VICTOR1946

版权所有:Copyright © 伟德国际(VICTOR1946·源于英国)官方网站-Officials Website

地址:湖北省武汉市洪山区狮子山街1号伟德国际VICTOR1946第三综合楼

邮箱:zkbg

电话:027-87282130

邮编:430070

友情链接:

院系网站链接
高校网站链接
教育网站链接