通知公告
当前位置: 网站首页  > 通知公告  > 正文
公司2024年一流团队建设培育项目拟立项项目公示
来源:伟德国际VICTOR1946审核:王满囷编辑:王敏发布时间:2024-07-18

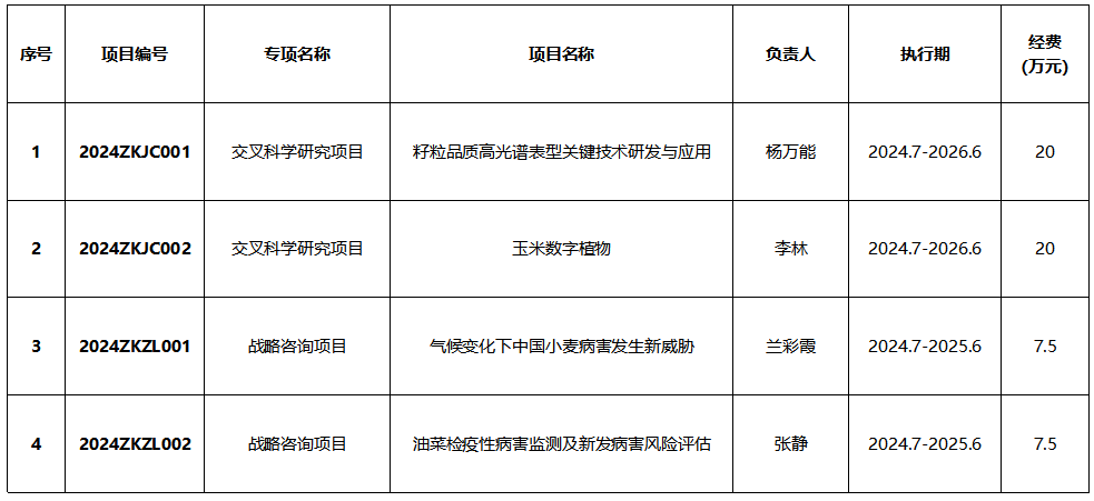
根据《植科院2024年一流团队建设培育项目申报通知》,项目申请人按要求提交申报材料后,经资格审查、专家评审,拟立项资助2项交叉科学研究项目、2项战略咨询项目,现予公示。



公示时间:718日至720日。如有异议,请于公示期内以书面形式反馈至公司综合办公室。反映情况要实事求是,客观公正,具体详实,并告知真实姓名、联系方式。

联系人:王敏

电话:027-87280796

邮箱:wangmin2015@mail.hzau.edu.cn


伟德国际VICTOR1946

版权所有:Copyright © 伟德国际(VICTOR1946·源于英国)官方网站-Officials Website

地址:湖北省武汉市洪山区狮子山街1号伟德国际VICTOR1946第三综合楼

邮箱:zkbg

电话:027-87282130

邮编:430070

友情链接:

院系网站链接
高校网站链接
教育网站链接